项目成果案例简报 | 脑功能环路研究的新技术方法和工具的研发与转化
为了将科研成果尽快地服务基础研究、相关产业的发展,广东省科技厅支持下的重点领域研发计划-脑科学与类脑研究专项项目《脑功能环路研究的新技术方法和工具的研发与转化》即将结题。项目核心研发团队将把该项目执行过程中研发的一系列技术与科研和产业领域分享;项目团队将努力做好相关技术的服务。欢迎感兴趣的老师联系合作。
项目执行期内形成的核心的技术特色及技术服务方式包括但不限于:
课题一:
开发了顺/逆向、跨单/多级突触神经环路示踪的工具病毒,可用于标记动物全身神经系统的结构;积累的相关病毒载体制备技术,也可以服务基因治疗领域的各类工具病毒的制备。
课题二:
光遗传刺激与神经成像一体化系统,该系统兼具细胞精准度光遗传调控能力与大视场亚细胞三维成像,可用于特定神经环路调控下神经网络图谱成像的科学研究;同时该团队积累了雄厚的光电类科研仪器的研发实力。
课题三:
开发了高通量有线电生理和无线电生理系统,及多种柔性光电极阵列,可用于脑机接口技术研发以及神经环路功能的研究;特定神经系统疾病药物药效学的评价等;同时,该技术团队累积了在电生理仪器研发和新技术研发领域的创新力量。
课题四:
开发了柔性可拉伸光纤,可为中枢和外周特定脏器功能的研究提供新的手段;可以用于研究神经-内分泌-免疫-代谢等系统互作的机制研究;多靶点药物筛选的研究等。
课题五:
开发了基于多通道超声深部脑刺激的神经调控系统,可用于脑功能疾病研究与应用转化,实现脑内不同靶点的深部聚焦与能量递送。该团队具有极强的科研仪器、医疗器械及智能化技术的研发能力。
项目简介
本项目于2019年启动。由中国科学院深圳先进技术研究院脑所牵头,联合十三家参与单位开展技术研发及应用,项目负责人:王立平。项目围绕大脑结构联结图谱解析、功能环路解析与调控以及精准无创环路调控治疗三个方面的技术瓶颈开展攻关,设置了:环路示踪工具库研发、光遗传调控下成像技术研发、柔性可拉伸光电极技术研发、外周光遗传调控技术研发和超声精准神经调控技术研发等五个密切相关的技术研发内容。目前部分技术成果已转化成立了公司。且项目已支持申请、授权了八十余项发明、新型、国际专利,团队也已发表一百余篇高水平论文。
负责人简介
王立平研究员,中国科学院深圳先进技术研究院脑认知与脑疾病研究所所长、深港脑科学创新研究院院长、中国科学院脑联结解析与调控重点实验室主任、广东省脑连接图谱重点实验室主任。曾获国家基金委杰出青年基金,教育部CJ学者,科技部中青年科技领军人才和WR计划支持。带领团队获广东省自然科学基金一等奖,深圳市自然科学基金一等奖。担任中国神经科学学会神经科学技术研究专业委员会主任委员,中国生理学会自主神经专业委员会专业委员会主任委员。主要聚焦本能恐惧情绪神经环路生理机制解析,以及精神疾病发生的神经环路病理机制和干预策略研究。
关键技术研发案例
技术——严谨顺向跨单级突触HSV示踪系统
单位——中国科学院深圳先进技术研究院
联系人——徐富强(fq.xu@siat.ac.cn)
本课题对神经环路顺向跨突触示踪病毒HSV1-H129进行重靶向改造,使其仅感染表达特定受体的靶细胞。通过AAV辅助病毒补偿重靶向HSV感染和跨突触必需蛋白,建立了严谨顺向跨单级突触HSV示踪系统。

重靶向HSV顺向跨单级突触示踪VTA特异类型神经元的
全脑一级投射网络
-------------------------------
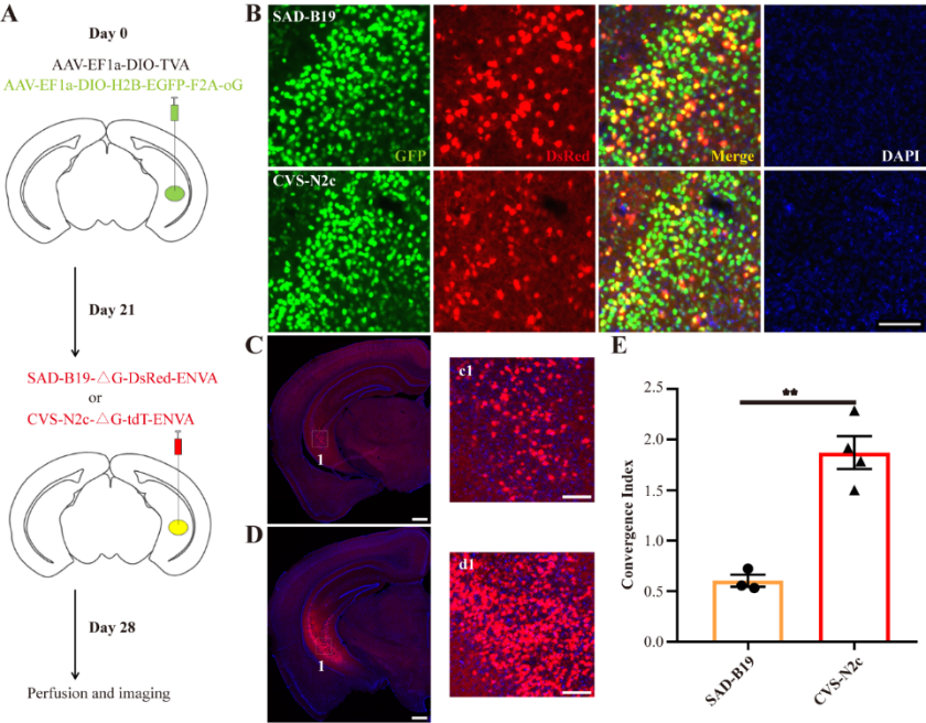
技术——高效逆行示踪的CVS-N2c工具病毒系统
单位——中国科学院深圳先进技术研究院
联系人——徐富强(fq.xu@siat.ac.cn)
本课题开发了兼顾结构与功能研究的高效逆行示踪的CVS-N2c工具病毒系统,具有以下优势:逆行标记投射神经元效率更高,优于AAV-Retro;逆行跨单级突触效率更优,优于传统的SAD-B19;可携带功能探针用于神经环路功能的监测。

CVS-N2c-ΔG跨单级突触效率优于SAD-B19-ΔG
-------------------------------
技术——跨物种大视场一体化光调控显微成像系统
单位——中国科学院深圳先进技术研究院
联系人——李骁健(xj.li@siat.ac.cn)
该系统兼具光遗传调控和三维光学显微神经成像功能,具有高精度、大视场、且专为在体动物设计的脑神经环路解析工具。该系统的六维精密运动塔式镜体可以对从小鼠到猕猴等多种模式动物的多个脑区进行较大范围的脑神经显微解析研究。基于场编程门阵列技术(FPGA)的信号采集和控制板搭载高速模数/数模转换器,与上述光机电设备共同实现了视频级快速神经成像和成像野动态选择控制。
光遗传调控成像一体化设备镜体实物图
-------------------------------
技术——高通量脑机融合技术
单位——中国科学院深圳先进技术研究院
联系人——李骁健(xj.li@siat.ac.cn)
自主研发千通道神经电信号获取系统,通过植入式电极阵列获取脑内的精准神经信号,依据神经元群体编码理论构建实时解码器,实现脑信息的实时解读。其系统关键核心技术体现在通量高达数千道、无线采集、微型化、软件易用及脑机接口全链条技术实现能力等。可能为治疗瘫痪和中重度神经精神疾病提供疗法和基础装备。神经信号的采集和处理器是基于场编程门阵列和USB3.0通讯技术,以达到两千以上通道,可并行获取神经信息,且每个通道可以达到最高 30K每秒采样率,还具有滤波和数据压缩等预处理功能。
千通道脑机融合技术实现的系统及应用场景示意
-------------------------------
技术——可用于迷走神经在体光调控的柔性光纤
单位——中国科学院深圳先进技术研究院
联系人——曹燚(yi.cao@siat.ac.cn)
我们采用PDMS作为光纤内芯,包层使用水凝胶,双层结构使其具有良好的透光性能和较低的光损。成品光纤根据需要可以制作成不同的直径,长度可以覆盖小鼠、大鼠和部分灵长类的使用范围。同时,光纤具有超过100%的可拉伸形变以及超过十万次的使用寿命。在使用中对中枢和外周的迷走神经实现了光遗传的调控,对于在外周其他位点的使用还在不断进行研究。

柔性外周光调控系统实物及示意图
产业转移转化案例
技术——逆向跨多级突触示踪PRV工具系统
单位——布林凯斯(深圳)生物技术有限公司
联系人——冯魏巍(fengww_brain@163.com)
本课题建立了一种中枢和外周的新型的逆向跨多级突触示踪工具,能用于中枢神经网络,以及外周器官如何接受中枢调控的网络标记。该工具系统可为神经科学、生殖医学、运动科学、心脑血管等学科提供研究工具。

新型PRV用于中枢和外周神经环路的标记结果图和示意图
-------------------------------
技术——触控屏光遗传系统
单位——千奥星科南京生物科技有限公司
联系人——罗红英(xiexinxian@sohu.com)
触控屏光遗传系统解决了传统光遗传系统集成度差、使用复杂、无法远程控制的问题。系统将光源模块、信号控制模块、无线wifi模块和显示控制模块集成设计,缩小了设备的占地和体积,使得设备布置和使用更加便利。全新设计可触摸操控的系统UI,显著降低了使用的难度。同时加入无线wifi模块,支持电脑和手机的全平台无线控制,排除了实验中的人为因素干扰,大大拓展了设备的使用场景。

触控屏光遗传系统示意图
科研联合应用案例
技术——光遗传等技术综合解析本能行为环路
单位——中科院深圳先进技术研究院
联系人——王立平(lp.wang@siat.ac.cn)
通过综合利用本项目的光遗传学、在体多通道电生理、膜片钳、行为学、神经环路示踪、光纤钙信号记录、药物遗传学等精准的脑功能环路解析和调控技术,项目负责人在国际著名期刊Neuron(1区Top期刊)上发表研究长文。发现从上丘到腹侧被盖区的GABA能神经元到中央杏仁核的一条神经环路,介导基于视觉的天敌威胁诱发的本能防御反应。这类精细环路研究对技术方法和工具提出了更高的要求,成果反映了承担单位及参与单位在该方向的扎实基础和研发实力,也体现了脑功能环路研究的新技术方法在理解大脑行为机制方面的重要意义。美国科学院院士、斯坦福大学骆利群教授和纽约大学医学院教授林大宇高度评价了这项工作。该成果已经被包括Nature Reviews Neuroscience, Neuron, Trends in Neuroscience等国际著名期刊在内的引用达63次,新浪新闻、搜狐新闻、中国科学院网站等报道,并被包括生物艺术、中国高科技在内的多家知名学术自媒体重点关注报道。

-------------------------------
技术:超声调控技术在非人灵长类癫痫模型上的应用
单位:南方医科大学珠江医院
联系人:郭燕舞(13711432687)
本团队将超声应用于非人灵长类急性癫痫模型,证实超声刺激可以安全、有效改善癫痫发作。本研究为推动了超声进入临床应用提供了重要依据。

超声调控非人灵长类癫痫模型动物示意图及调控效果
欢迎联系合作